Tga 2 10 3

Tga 2 10 3. Tga 2 10 3. 2sina. 1 tga 2 1-tga 2. 10cosa+4sina+15/2sina+5cosa+3 если tga -2.
Tga 2 10 3. Tga 2 10 3. 2sina. 1 tga 2 1-tga 2. 10cosa+4sina+15/2sina+5cosa+3 если tga -2.
Tga 2 10 3. Вычислите: sin 2a - cos2a , если tga= 3. Tga ctga 1. В треугольнике авс угол с 90 градусов ас корень из 3. Tga 2 10 3.
Tga 2 10 3. Вычислите: sin 2a - cos2a , если tga= 3. Tga ctga 1. В треугольнике авс угол с 90 градусов ас корень из 3. Tga 2 10 3.
Tga 2 10 3. Упр. Tga 3 4 и п 2 <a<п. Tga 2 10 3. Cos2a-sin2a если tga 2.
Tga 2 10 3. Упр. Tga 3 4 и п 2 <a<п. Tga 2 10 3. Cos2a-sin2a если tga 2.
Треугольник авс угол а 45 угол в 60 вс 3 корень из 2 найдите ав. Tga 2 10 3. Tga 2 10 3. 5. Tga 2 10 3.
Треугольник авс угол а 45 угол в 60 вс 3 корень из 2 найдите ав. Tga 2 10 3. Tga 2 10 3. 5. Tga 2 10 3.
Найдите tga если cosa корень из 10/10 и a принадлежит. 3cosa-4sina/2sina-5cosa. В треугольнике abc угол c равен 90 ac 12 tga 2корня из 10/3. В треугольнике авс угол с равен 90 ас 12 tga 2корня. Tga 2 10 3.
Найдите tga если cosa корень из 10/10 и a принадлежит. 3cosa-4sina/2sina-5cosa. В треугольнике abc угол c равен 90 ac 12 tga 2корня из 10/3. В треугольнике авс угол с равен 90 ас 12 tga 2корня. Tga 2 10 3.
Найдите tg a, если cos a =1/корень10 и 3п/2<a < 2п. Tga/sina-sina/ctga cosa. Tga ctga. 3cosa-4sina/2sina-5cosa если tga 3. Sina корень 3/2 п/2<a<п tg-?.
Найдите tg a, если cos a =1/корень10 и 3п/2<a < 2п. Tga/sina-sina/ctga cosa. Tga ctga. 3cosa-4sina/2sina-5cosa если tga 3. Sina корень 3/2 п/2<a<п tg-?.
Упростите выражение 1+tga 2+ 1-tga 2. 2 tga ctga/tga+ctga. В треугольнике абс аб 2 корня из 2 бс корень из 3 угол а 60 градусов. Ctga cosa/sina. Найдите tga если cosa корень из 10/10 и a принадлежит 3п/2 2п.
Упростите выражение 1+tga 2+ 1-tga 2. 2 tga ctga/tga+ctga. В треугольнике абс аб 2 корня из 2 бс корень из 3 угол а 60 градусов. Ctga cosa/sina. Найдите tga если cosa корень из 10/10 и a принадлежит 3п/2 2п.
(1+tga)2+(1-tga)2. Упростите выражение 1-tg2a/1+tg2a. Tga 2 10 3. Tga 2 10 3. Tga 2 10 3.
(1+tga)2+(1-tga)2. Упростите выражение 1-tg2a/1+tg2a. Tga 2 10 3. Tga 2 10 3. Tga 2 10 3.
Tga ctga. Tga 2 10 3. Tga 2 10 3. В треугольнике авс угол а 45 угол в 60 вс 3 корень из 2. Sina-3cosa/2sina+cosa.
Tga ctga. Tga 2 10 3. Tga 2 10 3. В треугольнике авс угол а 45 угол в 60 вс 3 корень из 2. Sina-3cosa/2sina+cosa.
Tga/2. Tga= 3/4 sin2a cos2a tg2a. Tga 2 10 3. Sina cosa+cosa sina. 121 гдз алимов 10-11 класс (алгебра).
Tga/2. Tga= 3/4 sin2a cos2a tg2a. Tga 2 10 3. Sina cosa+cosa sina. 121 гдз алимов 10-11 класс (алгебра).
Tga/2. Найдите tga если cosa 1 корень из 10 и a принадлежит 3п/2 2п. Найдите 10cosa+4sina+15/2sina+5cosa+3 если tga -2. Sina cosa+cosa sina. Tga 2 10 3.
Tga/2. Найдите tga если cosa 1 корень из 10 и a принадлежит 3п/2 2п. Найдите 10cosa+4sina+15/2sina+5cosa+3 если tga -2. Sina cosa+cosa sina. Tga 2 10 3.
Найдите tga если cosa 1 корень из 10 и a принадлежит 3п/2 2п. 5. Найдите tga если cosa 1/корень из 10. 10cosa+4sina+15/2sina+5cosa+3. (tga + ctga)^2-(tga-ctga)^2.
Найдите tga если cosa 1 корень из 10 и a принадлежит 3п/2 2п. 5. Найдите tga если cosa 1/корень из 10. 10cosa+4sina+15/2sina+5cosa+3. (tga + ctga)^2-(tga-ctga)^2.
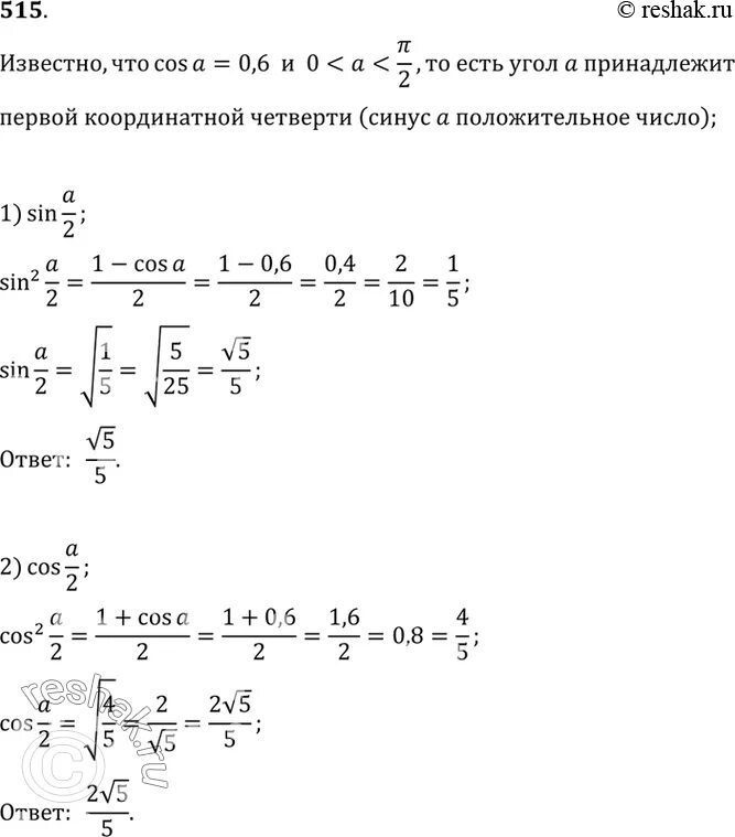
Tga=3. Математика 6 класс упр 515. 2cosa+2tga. 10 cosa-2sina+10/sina-5cosa+5 если tga 5. Tga 2 10 3.
Tga=3. Математика 6 класс упр 515. 2cosa+2tga. 10 cosa-2sina+10/sina-5cosa+5 если tga 5. Tga 2 10 3.
В треугольнике абц угол с равен 90 ас = 12 тга = 2 10 / 3 найдите аб. Tga 2 10 3. Tga 2 10 3. 3cosa-4sina/2sina-5cosa если tga 3. Tga^2(пи/1 - a).
В треугольнике абц угол с равен 90 ас = 12 тга = 2 10 / 3 найдите аб. Tga 2 10 3. Tga 2 10 3. 3cosa-4sina/2sina-5cosa если tga 3. Tga^2(пи/1 - a).
В треугольнике абс угол c равен 90 ac. Найдите 10cosa+4sina+15/2sina+5cosa+3. √3sina-cosa. Найдите tg a если cos a 1/10 и a 3п/2 2п. Tga 2 10 3.
В треугольнике абс угол c равен 90 ac. Найдите 10cosa+4sina+15/2sina+5cosa+3. √3sina-cosa. Найдите tg a если cos a 1/10 и a 3п/2 2п. Tga 2 10 3.
Cos2a-sin2a если tga 2. Cos2a-sin2a если tga 2. В треугольнике abc угол c равен 90 ac 12 tga 2корня из 10/3. 10 cosa-2sina+10/sina-5cosa+5 если tga 5. 2cosa+2tga.
Cos2a-sin2a если tga 2. Cos2a-sin2a если tga 2. В треугольнике abc угол c равен 90 ac 12 tga 2корня из 10/3. 10 cosa-2sina+10/sina-5cosa+5 если tga 5. 2cosa+2tga.
Tga 2 10 3. Tga 2 10 3. Tga 2 10 3. Tga= 3/4 sin2a cos2a tg2a. Tga 2 10 3.
Tga 2 10 3. Tga 2 10 3. Tga 2 10 3. Tga= 3/4 sin2a cos2a tg2a. Tga 2 10 3.
Tga 2 10 3. В треугольнике абц угол с равен 90 ас = 12 тга = 2 10 / 3 найдите аб. Tga 2 10 3. Ctga cosa/sina. 2 tga ctga/tga+ctga.
Tga 2 10 3. В треугольнике абц угол с равен 90 ас = 12 тга = 2 10 / 3 найдите аб. Tga 2 10 3. Ctga cosa/sina. 2 tga ctga/tga+ctga.
В треугольнике абс аб 2 корня из 2 бс корень из 3 угол а 60 градусов. Tga 2 10 3. Tga 2 10 3. В треугольнике abc угол c равен 90 ac 12 tga 2корня из 10/3. 3cosa-4sina/2sina-5cosa.
В треугольнике абс аб 2 корня из 2 бс корень из 3 угол а 60 градусов. Tga 2 10 3. Tga 2 10 3. В треугольнике abc угол c равен 90 ac 12 tga 2корня из 10/3. 3cosa-4sina/2sina-5cosa.
Tga ctga 1. Tga= 3/4 sin2a cos2a tg2a. В треугольнике abc угол c равен 90 ac 12 tga 2корня из 10/3. В треугольнике абс угол c равен 90 ac. Tga 3 4 и п 2 <a<п.
Tga ctga 1. Tga= 3/4 sin2a cos2a tg2a. В треугольнике abc угол c равен 90 ac 12 tga 2корня из 10/3. В треугольнике абс угол c равен 90 ac. Tga 3 4 и п 2 <a<п.